- 
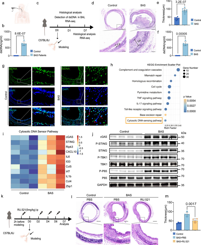
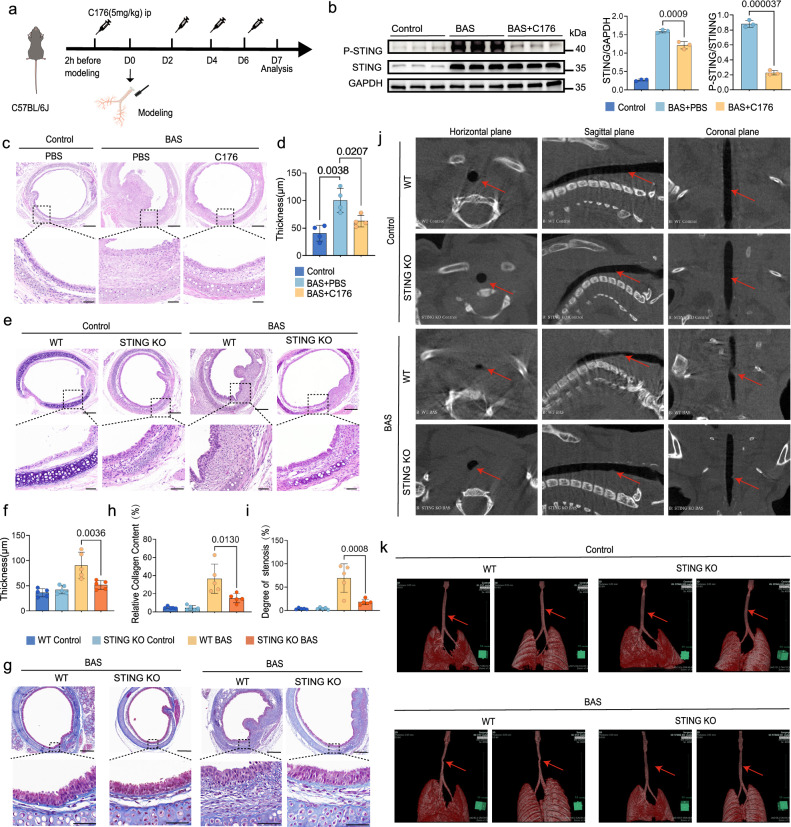
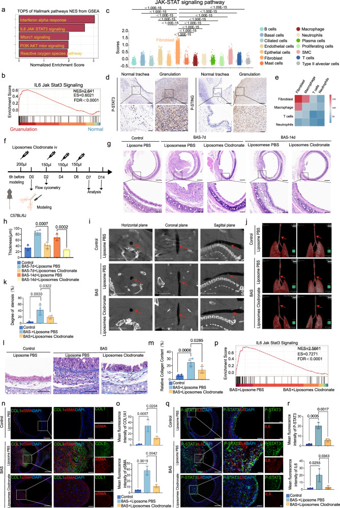
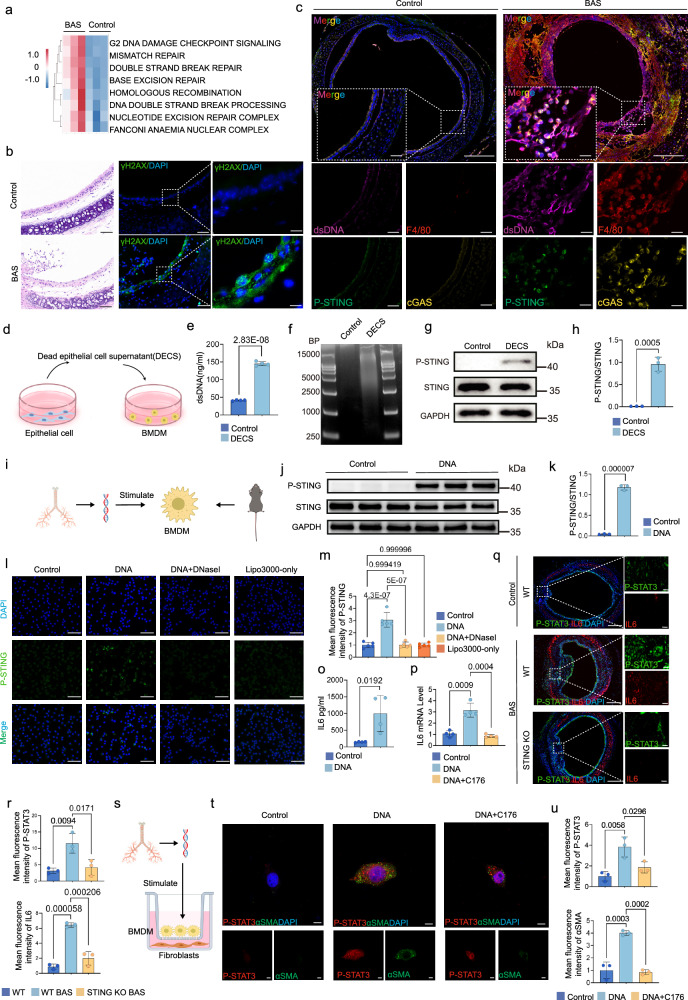
        良性气道狭窄有了新治疗靶点,巨噬细胞的这个信号通路(cGAS-STING)是关键发布时间: 2025-10-31 点击次数: 4次朋友们,今天要带大家探索一篇杂志《Nature communications》 影响因子:15.7 期刊ISSN:2041-1723 出版周期:Bimonthly 自引率:3.40% 发文量:6938 出版国家或地区:England 2025年影响因子/JCR分区:15.7/Q1 下面这篇文章就发表在《Nature communications》上:   文章标题:Macrophage STING signaling promotes fibrosis in benign airway stenosis via an IL6-STAT3 pathway 发表时间:2025 年 核心内容:研究发现气管机械损伤后,上皮细胞释放的双链 DNA(dsDNA)会激活巨噬细胞的 cGAS-STING 信号通路,促使巨噬细胞分泌炎症因子 IL6;IL6 进一步激活成纤维细胞的 STAT3 信号,最终导致成纤维细胞过度增殖与胶原沉积,引发气管纤维化。研究通过单细胞 RNA 测序(发现 BAS 患者肉芽组织中巨噬细胞的 cGAS-STING 通路高度富集)、动物模型(抑制 STING 或耗竭巨噬细胞可显著减轻小鼠 BAS 纤维化)及细胞实验验证了该机制,最终提出 cGAS-STING 通路可作为预防 BAS 的潜在治疗靶点。 一、 研究背景 良性气道狭窄(BAS)是临床常见的大气道病变,主要由气管插管、气管支架置入等医源性操作或外伤引发大气道损伤所致,以气道壁急慢性炎症、肉芽组织过度增生及纤维化改变为核心病理特征,最终可导致气道管腔狭窄、通气功能障碍,严重时甚至引发窒息,对患者生命健康构成显著威胁。 目前,BAS 的临床治疗手段以支气管镜下肉芽组织清除术为主,但该方法仅能对症处理已形成的病变,无法从机制上阻断病理进程,且术后易因二次损伤诱发更严重的肉芽增生与继发狭窄,临床疗效受限,亟需探索调控 BAS 病理进展的关键机制以开发更有效的干预策略。 现有研究已明确,炎症反应与纤维化是 BAS 病理发展的两大核心环节,但二者间的关键启动分子、信号通路及细胞间调控网络尚未wan全阐明。已知细胞损伤或死亡后释放的双链 DNA(dsDNA)可作为 “损伤相关分子模式" 激活机体免疫炎症反应,而 cGAS-STING 通路作为胞质 dsDNA 的关键感知通路,在感染、肿瘤及多种纤维化疾病中扮演重要调控角色,但其是否参与 BAS 的炎症启动与纤维化进程尚未明确。此外,巨噬细胞作为炎症反应的核心效应细胞,及成纤维细胞作为纤维化的主要执行细胞,二者在 BAS 中的相互作用机制、关键介导分子(如 IL6、STAT3 等)的调控作用,以及 AIM2 炎性小体等其他 DNA 感知相关分子的潜在参与情况,均缺乏系统性研究,这些机制空白为该篇研究的开展提供了重要科学依据与探索方向。 二、 研究结果 1、 单细胞RNA测序揭示了BAO患者肉芽组织中cGAS-STING通路的表达 研究人员对 3 份正常气管组织(捕获 31478 个细胞)和 4 份 BAS 肉芽组织(捕获 27108 个细胞)做 scRNA-seq,将细胞分为14 个集群及上皮细胞、驻留细胞、免疫细胞三大类;肉芽组免疫细胞比例更高,GSEA 显示其炎症反应、胞质 DNA 感知通路富集,cGAS 和 STING在大多数集群中表达,cGAS-STING 通路高分集中于巨噬细胞,提示该通路在肉芽组织高表达且巨噬细胞起重要作用。   2、 cGAS-STING信号通路在BAS中被激活 研究人员发现,BAS患者及BAS小鼠模型气管中dsDNA均升高;构建小鼠BAS模型后,其气管出现狭窄、固有层增厚等,转录组与蛋白分析显示气管损伤24h内cGAS-STING通路激活,注射cGAS抑制剂RU.521可缓解症状,且AIM2可能不参与BAS进程。   3、 STING在BAS的不同阶段表达 研究人员分析发现,STING 在 BAS 不同阶段表达,RNA-seq结果显示气管损伤在24h后cGAS和STING表达水平较高,7天时表达水平呈现下降趋势;BAS早期炎症阶段巨噬细胞STING磷酸化升高且阳性巨噬细胞增多,后期成纤维细胞STING磷酸化升高,肉芽阶段上皮细胞、成纤维细胞均表达STING;肉芽组成纤维细胞活化基因高、cGAS-STING通路分值高,DNA刺激可促其STING磷酸化及活化,敲低STING则无效。综上所述,STING在BAS急慢性炎症阶段均表达。  4、 抑制STING可减轻BAS的发生发展 研究人员为了验证cGAS-STING通路对BAS进展的影响,用STING抑制剂C176处理小鼠,其能降低STING表达及磷酸化,减少BAS小鼠肉芽组织、胶原沉积等,损伤24小时后给药仍然具有保护作用;STING敲除小鼠的BAS相关病理表现更轻,micro-CT显示其气管狭窄程度低于野生型,综上所述,抑制STING可减轻BAS气道狭窄,还可能抑制纤维化的进展。   5、 BAS 中巨噬细胞的 STING 表达与炎症相关 BAS的主要临床治疗方式为支气管镜下肉芽组织清除术,但该方法可能引发继发性狭窄。因此,早期干预或许能有效减轻肉芽组织增殖。研究人员发现 STING 在 BAS 急慢性炎症期均表达且与炎症相关;用 C176 处理小鼠可改善其气道狭窄炎症期喘息、炎症水肿,缩短吸气时间,降低 IL6 等炎症因子表达;分析 scRNA-seq 中巨噬细胞集群,正常组 1216 个细胞、肉芽组 4409 个细胞,分 7 个集群,肉芽组以 Mc1 为主且含促炎的 Mc3/4,Mc1/3/4 的 cGAS-STING 通路分值高且集中炎症因子;综上,气道损伤早期巨噬细胞中 STING 激活可促炎症因子表达。  6、 巨噬细胞通过IL6-STAT3轴促进成纤维细胞活化 研究人员发现,BAS 肉芽组富集炎症、细胞生长等通路,其中 IL6-STAT3 轴与纤维化相关,且 BAS 患者肉芽组织中 STAT3 及 STING 磷酸化水平高;巨噬细胞与成纤维细胞相互作用zui强,其与 IL6、STING 关联紧密。注射氯膦suan二钠脂质体耗竭巨噬细胞后,BAS 小鼠气管肉芽肿增生、纤维沉积、狭窄程度均减轻,炎症及纤维化相关基因上调程度降低。用 STAT3 抑制剂或 IL6 中和抗体可缓解 BAS;耗竭巨噬细胞还会降低 IL6 表达及 STAT3 磷酸化。综上所述,巨噬细胞通过 IL6-STAT3 轴调控 BAS 纤维化进程。  7、 气管DNA激活巨噬细胞中的STING通路,进而通过IL6-STAT3轴促进成纤维细胞活化 研究人员证实,气管损伤后细胞死亡释放大量dsDNA,其与巨噬细胞F4/80、cGAS及磷酸化STING共定位;用DNase I可降低dsDNA含量,并且可减少巨噬细胞浸润、改善炎症水肿。用死亡上皮细胞上清液或气管DNA培养BMDMs,BMDMs中的磷酸化水平升高,IL6浓度升高,STING抑制剂C176可逆转这一现象。STING基因敲除的BAS小鼠中IL6、STAT3表达低;BMDMs与成纤维细胞共培养时,dsDNA激活BAS巨噬细胞STING会促进成纤维细胞磷酸化STAT3、αSMA升高;共培养体系中加入C176则降低其表达。综上,气管损伤后dsDNA激活巨噬细胞STING通路,促进IL6表达,进而激活成纤维细胞STAT3,加速BAS纤维化。  三、 研究结论 该篇研究发现,气管损伤释放的 dsDNA 在 BAS 患者和小鼠模型中升高,可激活巨噬细胞 cGAS-STING 通路,促使其释放 IL6;IL6 进一步激活成纤维细胞 STAT3,促成纤维细胞活化、胶原沉积及肉芽增生,加剧 BAS 气道狭窄与纤维化;STING 在 BAS 急慢性炎症期均表达,相关抑制剂(C176、RU.521)、巨噬细胞耗竭剂、IL6 中和抗体可减轻损伤,外源性 IL6 则加剧,且 AIM2 可能不参与 BAS 进程。 





