• 技术文章ARTICLE

    您当前的位置:首页 > 技术文章 > 心血管系统模型之心肌缺血/再灌注模型

    心血管系统模型之心肌缺血/再灌注模型

    发布时间: 2025-10-31  点击次数: 384次

    6389718040586122377325664 

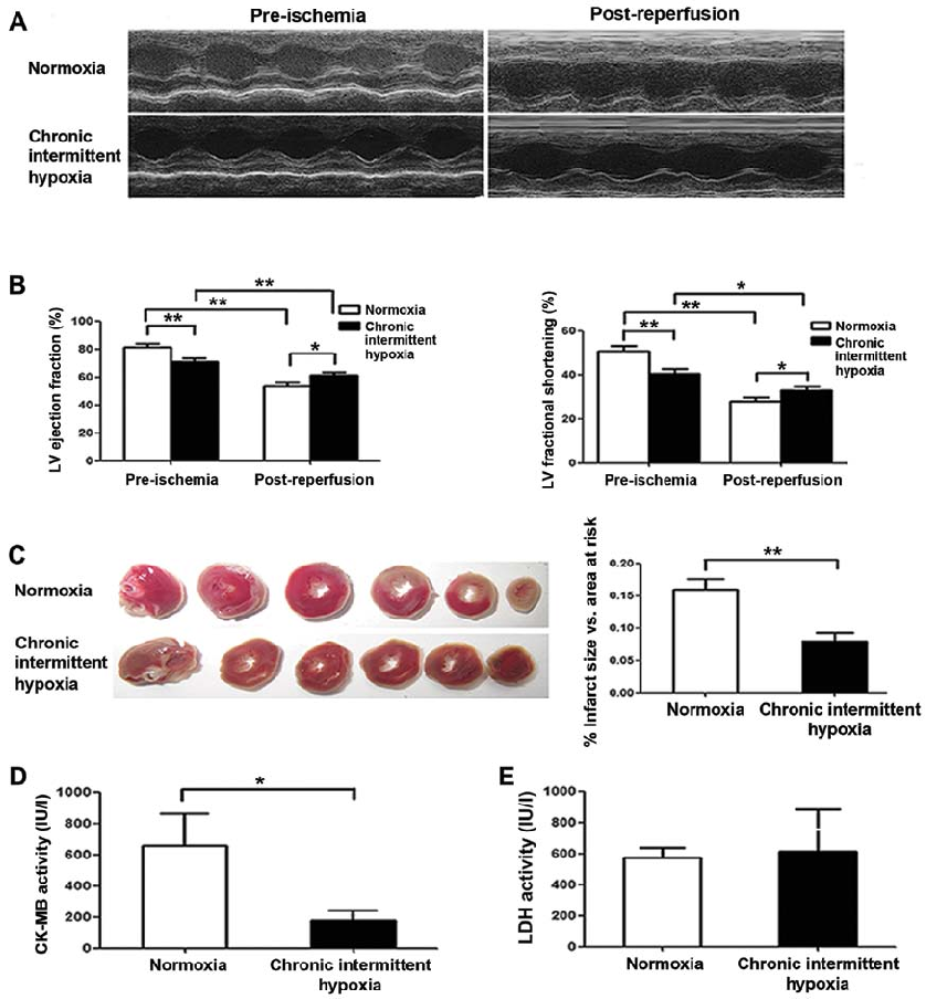
    项目背景:

    心肌梗死(MI)是心血管疾病的最大死因之一,表现为心肌的缺血性坏死。在小鼠模型中结扎左冠状动脉前降支(LAD)用来模拟心肌梗死相关的缺血情况。结扎手术造模的重复性更高,并减少了手术并发症的风险。

    案例展示:

     

    6389718038490740645431216

    伊莱博生物科技(上海)有限公司拥有丰富的研究经验,具备完善的系统化管理能力和科研服务体系。目前已自建细胞、分子、病理等实验平台近1000平方米,拥有先进的仪器设备、细胞库、样本保存库等。动物实验中心近1800平方米,可满足同时饲养清洁级和SPF级动物。核心实验技术团队主要来自中国科学院大学、复旦大学、上海交通大学等重点高校及科研机构,能够为客户提供研究方案策划、项目实施及项目深度分析等方面的技术支持。公司目前参与研究项目已经涵盖心脑血管、肿瘤、内分泌、生殖、免疫、神经等诸多领域。